鍗楁搗鎵鍦ㄩ潰鍚戣佸勾鍚炲捊闅滅浜虹兢鐨?D鎵撳嵃浜氶夯綾借兌-楸兼簮鑲屽師綰ょ淮铔嬬櫧鍑濊兌鍒涘埗鏂歸潰鐮旂┒鍙栧緱鏂拌繘灞?/h3>

榪戞棩錛屼腑鍥芥按浜х瀛︾爺絀墮櫌鍗楁搗姘翠駭鐮旂┒鎵闄㈢駭姘翠駭鍝佺簿娣卞姞宸ヤ笌楂樺煎寲鍒╃敤鍒涙柊鍥㈤槦鍦ㄥ浗闄呭伐紼嬬被Top鏈熷垔銆奆ood Hydrocolloids銆?Q1, IF=12.4)鍙戣〃棰樹負鈥?span style="font-family: "times new roman";">3D-Printed flaxseed gum-myofibrillar protein gel for elderly dysphagia: Multi-scale structural modulation via molecular interaction and lycopene release in bionic dynamic digestion鈥濈殑鐮旂┒鎬ц鏂囥傛湰鏂囩涓浣滆呬負鍗楁搗鎵涓庝腑鍥芥搗媧嬪ぇ瀛﹁仈鍩?022綰у湪璇誨崥澹爺絀剁敓闄堣寽錛岄氳浣滆呬負鐜嬫偊榻愮爺絀跺憳銆?/p>
鏍規嵁涓栫晫鍗敓緇勭粐鏁版嵁錛屽綋鍓?5宀佷互涓婅佸勾浜哄彛姣斾緥宸茶揪17%錛岄璁?050騫村皢瓚呰繃22%銆傜爺絀舵樉紺猴紝璇ュ勾榫勬浜虹兢涓悶鍜介殰紕嶇殑鍙戠敓鐜囬珮杈?0%錛岃佸勾鎬у悶鍜介殰紕嶅凡鎴愪負涓涓簾寰呭簲瀵圭殑鍏叡鍗敓鎸戞垬銆傜幇鏈夊悶鍜介殰紕嶉鍝佸閫氳繃澧炵銆佺牬紕庣瓑璐ㄦ瀯璋冩暣鎶鏈互淇濋殰鍚炲捊瀹夊叏錛屼絾浠嶆櫘閬嶉潰涓磋惀鍏繪崯澶便佸姛鑳芥垚鍒嗛掗佹晥鐜囦綆鍜屽彛鎰熶笉浣崇瓑闂銆傞鍝?D鎵撳嵃鎶鏈殑鍏磋搗涓轟釜鎬у寲鍚炲捊闅滅鑶抽鎻愪緵浜嗘柊鎬濊礬銆?/p>
閽堝鑰佸勾鍚炲捊闅滅浜虹兢瀛樺湪鐨勮惀鍏諱笉瓚沖拰鍚炲捊瀹夊叏鎬т綆絳夐棶棰橈紝鏈爺絀朵互浜氶夯綾借兌錛團G錛夊拰楸兼簮鑲屽師綰ょ淮铔嬬櫧錛圡P錛変負鍩虹錛屾瀯寤轟簡璐熻澆鐣寗綰㈢礌鐨勪簹楹葷苯鑳?楸兼簮鑲屽師綰ょ淮铔嬬櫧鍑濊兌浣撶郴錛圠FG錛夛紝閫氳繃澶氬昂搴﹀垎瀛愮浉浜掍綔鐢ㄨ皟鎺у嚌鑳剁粨鏋勶紝騫跺埄鐢ㄤ豢鐢熷姩鎬佹秷鍖栫郴緇燂紙DHSI-IV錛夌爺絀跺叾鍦ㄨ佸勾鑳冭偁閬撶幆澧冧腑鐨勬秷鍖栬涓哄強鐣寗綰㈢礌鐨勯噴鏀捐寰嬨傛湰鐮旂┒緋葷粺鍒嗘瀽浜嗕簹楹葷苯鑳跺鍑濊兌鍒嗗瓙緇撴瀯銆佹祦鍙樻ц兘銆佸井瑙傚艦璨屽拰鐣寗綰㈢礌鍖呭皝鐜囩殑褰卞搷錛屼互鍙婅鍑濊兌鍦ㄦā鎷熻佸勾鍔ㄦ佹秷鍖栬繃紼嬩腑鐨刾H鍙樺寲銆佽儍鎺掔┖瑙勫緥銆佺暘鑼勭孩绱犻噴鏀句笌鐢熺墿鍙強鎬э紝浠庡垎瀛愪簰浣滃眰闈㈡彮紺轟簡澶氬昂搴︾粨鏋勮皟鎺у媧繪ф垚鍒嗘帶閲婅涓虹殑褰卞搷鏈哄埗銆?/p>
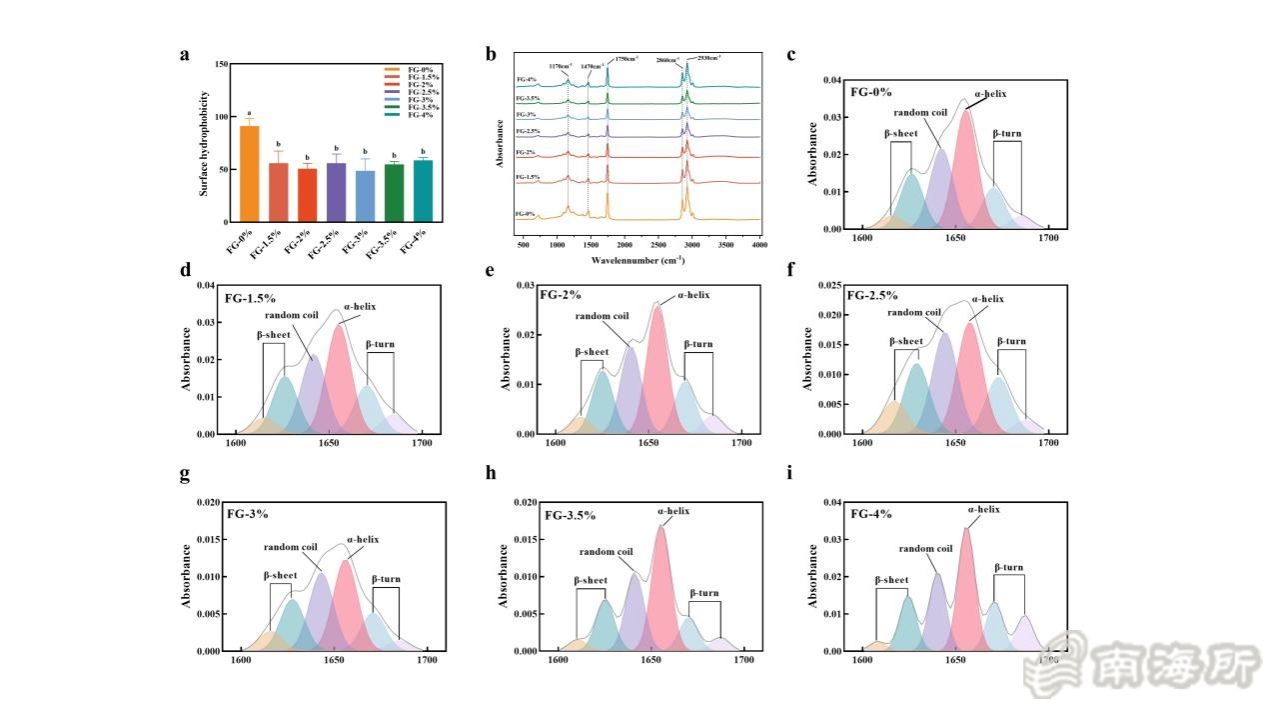
鏈爺絀跺彂鐜幫紝浜氶夯綾借兌鍙氳繃闈欑數灞忚斀浣滅敤淇冧嬌铔嬬櫧璐ㄎ辮灪鏃嬬粨鏋勫鍔狅紝褰㈡垚鑷村瘑鐨勫脊鎬х綉緇滐紝浣跨暘鑼勭孩绱犲寘灝佺巼鎻愬崌鑷?5.99%錛涗簹楹葷苯鑳舵樉钁楁敼鍠勫嚌鑳剁殑嫻佸彉鎬ц兘錛岃祴浜堝叾鍓垏紼鍖栧拰瑙﹀彉鎭㈠鐗規э紝浠庤屽寮轟簡鍚炲捊瀹夊叏鎬т笌3D鎵撳嵃閫傛э紱鍦ㄨ儍閰哥幆澧冧腑錛屽嚌鑳剁綉緇滀細鍙戠敓鏋勮薄鏀剁緝錛屽歡緙撶暘鑼勭孩绱犵殑閲婃斁錛涘湪鍔ㄦ佽儍鑲犳秷鍖栬繃紼嬩腑錛孡FG鍑濊兌涓嶄粎鎻愰珮浜嗙暘鑼勭孩绱犵殑閲婃斁鐜囷紝榪樹嬌娑堝寲鐗╀腑娌規淮鍒嗗竷鏇村姞鍧囧寑錛屾樉钁椾績榪涗簡鐣寗綰㈢礌鐨勮兌鏉熷寲榪囩▼錛屽叾鐢熺墿鍙強鐜囬珮杈?7.39%錛涙牴鎹浗闄呭悶鍜介殰紕嶉ギ椋熸爣鍑嗚鍔ㄥ鍛樹細錛圛DDSI錛夌殑鏍囧噯錛岃LFG-3.5%鍑濊兌琚綊綾諱負5綰у悶鍜介殰紕嶉鍝併傝鐮旂┒涓哄紑鍙戝吋鍏峰悶鍜藉畨鍏ㄤ笌钀ュ吇鍔熻兘鎬х殑3D鎵撳嵃鑰佸勾椋熷搧鎻愪緵浜嗙悊璁轟緷鎹紝涔熶負鐗規畩浜虹兢鍔熻兘鎬ч鍝佺殑璁捐涓庡紑鍙戞彁渚涗簡鎶鏈弬鑰冦?/p>
鍘熸枃閾炬帴錛歨ttps://doi.org/10.1016/j.foodhyd.2025.111927

Fig. 1 The surface hydrophobicity (a), FT-IR spectra (b) of gel with different
formulation, and Gaussian distribution fitting curve of FG-0% (c), FG-1.5% (d), FG-2% (e), FG-2.5% (f), FG-3% (g), FG-3.5% (h), FG-4% (i).

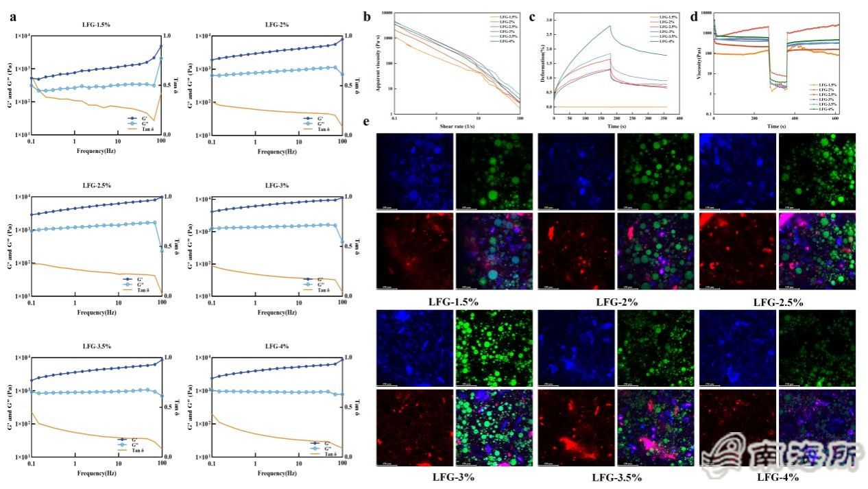
Fig. 2 The G鈥?(a), G鈥?(b) and tan 未 (c) of strain sweep, G鈥?(d), G鈥?(e) and tan 未 (f) of frequency sweep, apparent viscosity (g), creep-recovery curves (h), 3ITT recovery curves (i), microstructure (j) of FG gel samples.

Fig. 3 The encapsulation efficiency of lycopene (a), interaction force (b), T2 relaxation time distribution curves (c), and MRI of LFG-1.5% (d), LFG-2% (e), LFG-2.5% (f), LFG-3% (g), LFG-3.5% (h), LFG-4% (i).

Fig. 4 The strain sweep (a), elastic Lissajous curves (b) and viscous Lissajous curve (c) at 1%, 10%, 100% and 500% strain amplitudes of samples.

Fig. 5 The frequency sweep (a), apparent viscosity (b), creep-recovery curves (c), 3ITT recovery curves (d) and microstructure (e) of LFG gel samples.

Fig. 6 The IDDSI test (a) and visual appearances (b) of 3D printed gels.

Fig. 7 The pH profile (a), gastric emptying profiles (b), gastric digesta images (c) and microstructures (d) of samples during dynamic gastric digestion in the DHSI-IV system.

Fig. 8 The diagram of DIVHS system (a), lycopene release rate during in vitro dynamic gastric (b) and gastrointestinal (c) digestion in the DHSI-IV system, the lycopene bioaccessibility (d), and microstructure (e) of samples during in vitro dynamic gastrointestinal digestion.

Fig. 9 The mechanism schematic of the gel functional properties driven by the molecular interaction.
寰俊鎵竴鎵?br>鍒嗕韓鍒版湅鍙嬪湀

榪戞棩錛屼腑鍥芥按浜х瀛︾爺絀墮櫌鍗楁搗姘翠駭鐮旂┒鎵闄㈢駭姘翠駭鍝佺簿娣卞姞宸ヤ笌楂樺煎寲鍒╃敤鍒涙柊鍥㈤槦鍦ㄥ浗闄呭伐紼嬬被Top鏈熷垔銆奆ood Hydrocolloids銆?Q1, IF=12.4)鍙戣〃棰樹負鈥?span style="font-family: "times new roman";">3D-Printed flaxseed gum-myofibrillar protein gel for elderly dysphagia: Multi-scale structural modulation via molecular interaction and lycopene release in bionic dynamic digestion鈥濈殑鐮旂┒鎬ц鏂囥傛湰鏂囩涓浣滆呬負鍗楁搗鎵涓庝腑鍥芥搗媧嬪ぇ瀛﹁仈鍩?022綰у湪璇誨崥澹爺絀剁敓闄堣寽錛岄氳浣滆呬負鐜嬫偊榻愮爺絀跺憳銆?/p>
鏍規嵁涓栫晫鍗敓緇勭粐鏁版嵁錛屽綋鍓?5宀佷互涓婅佸勾浜哄彛姣斾緥宸茶揪17%錛岄璁?050騫村皢瓚呰繃22%銆傜爺絀舵樉紺猴紝璇ュ勾榫勬浜虹兢涓悶鍜介殰紕嶇殑鍙戠敓鐜囬珮杈?0%錛岃佸勾鎬у悶鍜介殰紕嶅凡鎴愪負涓涓簾寰呭簲瀵圭殑鍏叡鍗敓鎸戞垬銆傜幇鏈夊悶鍜介殰紕嶉鍝佸閫氳繃澧炵銆佺牬紕庣瓑璐ㄦ瀯璋冩暣鎶鏈互淇濋殰鍚炲捊瀹夊叏錛屼絾浠嶆櫘閬嶉潰涓磋惀鍏繪崯澶便佸姛鑳芥垚鍒嗛掗佹晥鐜囦綆鍜屽彛鎰熶笉浣崇瓑闂銆傞鍝?D鎵撳嵃鎶鏈殑鍏磋搗涓轟釜鎬у寲鍚炲捊闅滅鑶抽鎻愪緵浜嗘柊鎬濊礬銆?/p>
閽堝鑰佸勾鍚炲捊闅滅浜虹兢瀛樺湪鐨勮惀鍏諱笉瓚沖拰鍚炲捊瀹夊叏鎬т綆絳夐棶棰橈紝鏈爺絀朵互浜氶夯綾借兌錛團G錛夊拰楸兼簮鑲屽師綰ょ淮铔嬬櫧錛圡P錛変負鍩虹錛屾瀯寤轟簡璐熻澆鐣寗綰㈢礌鐨勪簹楹葷苯鑳?楸兼簮鑲屽師綰ょ淮铔嬬櫧鍑濊兌浣撶郴錛圠FG錛夛紝閫氳繃澶氬昂搴﹀垎瀛愮浉浜掍綔鐢ㄨ皟鎺у嚌鑳剁粨鏋勶紝騫跺埄鐢ㄤ豢鐢熷姩鎬佹秷鍖栫郴緇燂紙DHSI-IV錛夌爺絀跺叾鍦ㄨ佸勾鑳冭偁閬撶幆澧冧腑鐨勬秷鍖栬涓哄強鐣寗綰㈢礌鐨勯噴鏀捐寰嬨傛湰鐮旂┒緋葷粺鍒嗘瀽浜嗕簹楹葷苯鑳跺鍑濊兌鍒嗗瓙緇撴瀯銆佹祦鍙樻ц兘銆佸井瑙傚艦璨屽拰鐣寗綰㈢礌鍖呭皝鐜囩殑褰卞搷錛屼互鍙婅鍑濊兌鍦ㄦā鎷熻佸勾鍔ㄦ佹秷鍖栬繃紼嬩腑鐨刾H鍙樺寲銆佽儍鎺掔┖瑙勫緥銆佺暘鑼勭孩绱犻噴鏀句笌鐢熺墿鍙強鎬э紝浠庡垎瀛愪簰浣滃眰闈㈡彮紺轟簡澶氬昂搴︾粨鏋勮皟鎺у媧繪ф垚鍒嗘帶閲婅涓虹殑褰卞搷鏈哄埗銆?/p>
鏈爺絀跺彂鐜幫紝浜氶夯綾借兌鍙氳繃闈欑數灞忚斀浣滅敤淇冧嬌铔嬬櫧璐ㄎ辮灪鏃嬬粨鏋勫鍔狅紝褰㈡垚鑷村瘑鐨勫脊鎬х綉緇滐紝浣跨暘鑼勭孩绱犲寘灝佺巼鎻愬崌鑷?5.99%錛涗簹楹葷苯鑳舵樉钁楁敼鍠勫嚌鑳剁殑嫻佸彉鎬ц兘錛岃祴浜堝叾鍓垏紼鍖栧拰瑙﹀彉鎭㈠鐗規э紝浠庤屽寮轟簡鍚炲捊瀹夊叏鎬т笌3D鎵撳嵃閫傛э紱鍦ㄨ儍閰哥幆澧冧腑錛屽嚌鑳剁綉緇滀細鍙戠敓鏋勮薄鏀剁緝錛屽歡緙撶暘鑼勭孩绱犵殑閲婃斁錛涘湪鍔ㄦ佽儍鑲犳秷鍖栬繃紼嬩腑錛孡FG鍑濊兌涓嶄粎鎻愰珮浜嗙暘鑼勭孩绱犵殑閲婃斁鐜囷紝榪樹嬌娑堝寲鐗╀腑娌規淮鍒嗗竷鏇村姞鍧囧寑錛屾樉钁椾績榪涗簡鐣寗綰㈢礌鐨勮兌鏉熷寲榪囩▼錛屽叾鐢熺墿鍙強鐜囬珮杈?7.39%錛涙牴鎹浗闄呭悶鍜介殰紕嶉ギ椋熸爣鍑嗚鍔ㄥ鍛樹細錛圛DDSI錛夌殑鏍囧噯錛岃LFG-3.5%鍑濊兌琚綊綾諱負5綰у悶鍜介殰紕嶉鍝併傝鐮旂┒涓哄紑鍙戝吋鍏峰悶鍜藉畨鍏ㄤ笌钀ュ吇鍔熻兘鎬х殑3D鎵撳嵃鑰佸勾椋熷搧鎻愪緵浜嗙悊璁轟緷鎹紝涔熶負鐗規畩浜虹兢鍔熻兘鎬ч鍝佺殑璁捐涓庡紑鍙戞彁渚涗簡鎶鏈弬鑰冦?/p>
鍘熸枃閾炬帴錛歨ttps://doi.org/10.1016/j.foodhyd.2025.111927

Fig. 1 The surface hydrophobicity (a), FT-IR spectra (b) of gel with different
formulation, and Gaussian distribution fitting curve of FG-0% (c), FG-1.5% (d), FG-2% (e), FG-2.5% (f), FG-3% (g), FG-3.5% (h), FG-4% (i).

Fig. 2 The G鈥?(a), G鈥?(b) and tan 未 (c) of strain sweep, G鈥?(d), G鈥?(e) and tan 未 (f) of frequency sweep, apparent viscosity (g), creep-recovery curves (h), 3ITT recovery curves (i), microstructure (j) of FG gel samples.

Fig. 3 The encapsulation efficiency of lycopene (a), interaction force (b), T2 relaxation time distribution curves (c), and MRI of LFG-1.5% (d), LFG-2% (e), LFG-2.5% (f), LFG-3% (g), LFG-3.5% (h), LFG-4% (i).

Fig. 4 The strain sweep (a), elastic Lissajous curves (b) and viscous Lissajous curve (c) at 1%, 10%, 100% and 500% strain amplitudes of samples.

Fig. 5 The frequency sweep (a), apparent viscosity (b), creep-recovery curves (c), 3ITT recovery curves (d) and microstructure (e) of LFG gel samples.

Fig. 6 The IDDSI test (a) and visual appearances (b) of 3D printed gels.

Fig. 7 The pH profile (a), gastric emptying profiles (b), gastric digesta images (c) and microstructures (d) of samples during dynamic gastric digestion in the DHSI-IV system.

Fig. 8 The diagram of DIVHS system (a), lycopene release rate during in vitro dynamic gastric (b) and gastrointestinal (c) digestion in the DHSI-IV system, the lycopene bioaccessibility (d), and microstructure (e) of samples during in vitro dynamic gastrointestinal digestion.

Fig. 9 The mechanism schematic of the gel functional properties driven by the molecular interaction.


綺ゅ叕緗戝畨澶?4010502001742鍙?/a>