鍗楁搗鎵瀵規枒鑺傚铏綞3娉涚礌榪炴帴閰禩RIM50-like鍦ㄦ姉鐧芥枒緇煎悎寰佺梾姣掑厛澶╁厤鐤腑鐨勪綔鐢ㄥ強鍏跺垎瀛愭満鍒剁爺絀跺彇寰楁柊榪涘睍
榪戞棩錛屼腑鍥芥按浜х瀛︾爺絀墮櫌鍗楁搗姘翠駭鐮旂┒鎵閭變附鍗庣爺絀跺憳鍒涙柊鍥㈤槦瀵規枒鑺傚铏綞3娉涚礌榪炴帴閰禩RIM50-like鍦ㄦ姉鐧芥枒緇煎悎寰佺梾姣掑厛澶╁厤鐤腑鐨勪綔鐢ㄥ強鍏跺垎瀛愭満鍒舵柟闈㈢殑鐮旂┒鍙栧緱鏂拌繘灞曪紝鐩稿叧鐮旂┒鎴愭灉浠?Identification of a Shrimp E3 Ubiquitin Ligase TRIM50-Like Involved in Restricting White Spot Syndrome Virus Proliferation by Its Mediated Autophagy and Ubiquitination"涓洪錛屽彂琛ㄥ湪Frontiers in Immunology錛圛mpact Factor 5.085錛変笂錛岃檔瓚呬負絎竴浣滆咃紝閭變附鍗庝負閫氳浣滆呫傝鐮旂┒鎴愭灉鏄偙涓藉崕鐮旂┒鍛樺垱鏂板洟闃熷湪鈥滃铏劇瓑嫻鋒磱鏃犺剨妞庡姩鐗╁厛澶╁厤鐤濋鍩熺郴鍒楃爺絀朵箣涓錛岃幏寰楀浗瀹墮噸鐐圭爺鍙戣鍒掞紙2018YFD0900103錛夊拰鍥藉鑷劧縐戝鍩洪噾錛?2006113)錛夌瓑欏圭洰璧勫姪銆?/p>
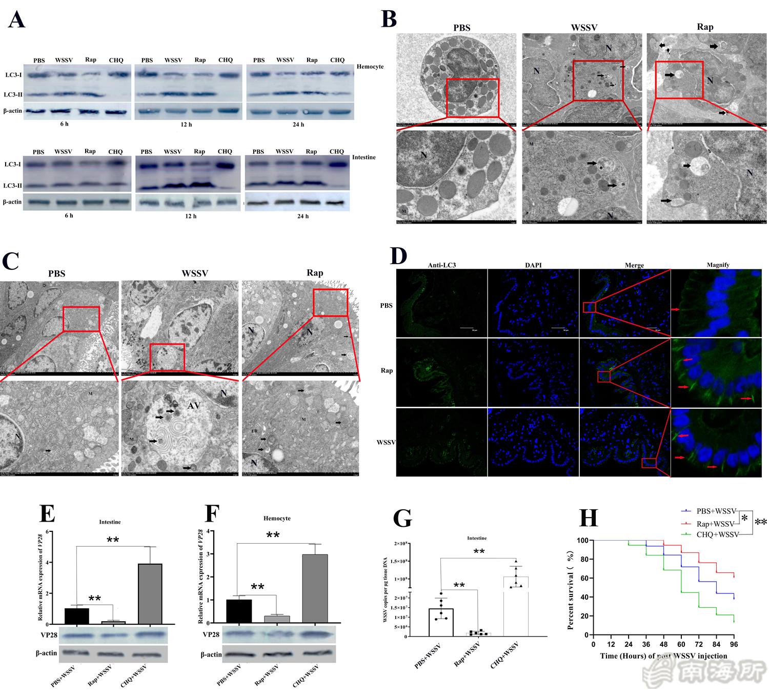
闅忕潃瀵硅櫨鍏繪畺闆嗙害鍖栫▼搴︾殑鎻愰珮錛岀梾瀹抽棶棰樻棩鐩婂嚫鏄撅紝鍏朵腑瀵硅櫨鐧芥枒緇煎悎寰佺梾姣掞紙WSSV錛夊凡鎴愪負鍏ㄧ悆瀵硅櫨鍏繪畺涓氭墍闈復鐨勫嵄瀹蟲ф渶澶х殑鐥呮瘨涔嬩竴銆俆RIM瀹舵棌铔嬬櫧鐨勬姉鐥呮瘨浣滅敤鍦ㄩ珮絳夊姩鐗╀腑宸茶鍏呭垎璁鴻瘉錛屼絾鍦ㄤ互瀵硅櫨涓轟唬琛ㄧ殑姘翠駭鏃犺剨妞庡姩鐗╀腑鍗撮矞鏈夋姤閬撱傞偙涓藉崕鍒涙柊鍥㈤槦閫氳繃鐮旂┒錛屼粠鏂戣妭瀵硅櫨鍏嬮殕騫墮壌瀹氫簡涓縐峊RIM50-like鍩哄洜錛屽茍灝嗗叾鍛藉悕涓篜mTRIM50-like銆傞氳繃qRT-PCR鍜學estern blotting媯嫻嬪彂鐜幫紝PmTRIM50-like瀵硅櫨鍦ㄨ偁閬撳拰鑳冪粍緇囦腑鐨勭浉瀵硅〃杈鵑噺杈冮珮錛涘彈鍒癢SSV鍒烘縺鍚庯紝PmTRIM50-like铔嬬櫧鍙婂叾mRNA鍦ㄨ偁閬撳拰琛緇嗚優涓樉钁椾笂璋冭〃杈撅紝琛ㄦ槑PmTRIM50-like鍙兘鍙備笌WSSV鎰熸煋榪囩▼錛涘綋PmTRIM50-like鐨勮〃杈捐騫叉壈鍚庯紝瀵硅櫨浣撳唴鐨刅P28鍦ㄨ漿褰曞拰緲昏瘧姘村鉤鐨勮〃杈鵑噺鏄庢樉澧炲姞錛學SSV鐥呮瘨鐨勬嫹璐濇暟鏄捐憲澧炲姞錛屽铏劇殑瀛樻椿鐜囨樉钁椾笅闄嶃傝繃琛ㄨ揪瀹為獙緇撴灉琛ㄦ槑錛屽綋榪囪〃杈懼铏句綋鍐呯殑PmTRIM50-like mRNA鍚庯紝瀵硅櫨浣撳唴鐨刅P28鍦ㄨ漿褰曞拰緲昏瘧姘村鉤鐨勮〃杈鵑噺鏄庢樉鍑忓皯錛學SSV鐥呮瘨鐨勬嫹璐濇暟涔熸樉钁楅檷浣庛傝繖璇存槑PmTRIM50-like鍦ㄦ枒鑺傚铏句綋鍐呭弬涓庢姂鍒禬SSV鐨勫鍒躲俉estern blotting銆侀忓皠鐢甸暅鍜屽厤鐤粏鑳炶崸鍏夊寲瀛﹀疄楠岀粨鏋滃潎琛ㄦ槑錛學SSV鎴栫粏鑳炶嚜鍣瀵煎墏闆峰笗闇夌礌鍒烘縺鑳借瀵煎铏劇粏鑳炶嚜鍣殑鍙戠敓錛涜岀粏鑳炶嚜鍣湪瀵硅櫨鍐呰璇佹槑璧鋒姂鍒禬SSV澶嶅埗鐨勪綔鐢ㄣ傚綋騫叉壈PmTRIM50-like鐨勮〃杈懼悗錛岀粨鏋滄樉紺篧SSV鎴栧墏闆峰笗闇夌礌璇卞鐨勭粏鑳炶嚜鍣綔鐢ㄨ鏄庢樉鎶戝埗銆傝繖璇存槑鏂戣妭瀵硅櫨PmTRIM50-like鍙備笌姝e悜璋冭妭緇嗚優鑷櫖鐨勫彂鐢熴傝繘涓姝ュ疄楠岀粨鏋滆〃鏄庯紝騫叉壈PmTRIM50-like鐨勮〃杈懼悗錛岄浄甯曢湁绱犺瀵肩殑瀵硅櫨緇嗚優鑷櫖琚姂鍒訛紝浠庤屽け鍘繪姂鍒禬SSV澶嶅埗鐨勪綔鐢ㄣ傝繖璇存槑PmTRIM50-like鍙兘閫氳繃姝e悜璋冭妭緇嗚優鑷櫖鏉ュ弬涓庢姂鍒禬SSV鐥呮瘨鐨勫鍒躲傛渶鍚庯紝閫氳繃Pull-down鍜屼綋澶栨硾绱犲寲瀹為獙錛岃繘涓姝ヨ瘉鏄庝簡PmTRIM50-like鍙互璇嗗埆騫舵硾绱犲寲WSSV鐨勫泭鑶滆泲鐧絍P24銆乂P26鍜孷P28銆傜患鍚堜互涓婄粨鏋滐紝璇ョ爺絀惰〃鏄嶱mTRIM50-like鍙兘閫氳繃鑷韓浠嬪鐨勭粏鑳炶嚜鍣拰娉涚礌鍖栨潵鍙備笌鎶戝埗WSSV鐨勫鍒躲?/p>
鍏ㄦ枃閾炬帴https://doi.org/10.3389/fimmu.2021.682562銆?/p>

鍥? PmTRIM50-like 鎶戝埗WSSV渚墊煋鏂戣妭瀵硅櫨

鍥? 鑷櫖鍦ㄦ姂鍒禬SSV渚墊煋瀵硅櫨鏂歸潰鍙戞尌浜嗙Н鏋佷綔鐢?/p>
鍥? PmTRIM50-like鍜學SSV鍥婅啘铔嬬櫧浣撳浜掍綔鍜屾硾绱犲寲鍒嗘瀽
鍥? 鏂戣妭瀵硅櫨PmTRIM50-like鍦ㄦ姉WSSV鍏堝ぉ鍏嶇柅涓殑浣滅敤紺烘剰鍥?/p>


綺ゅ叕緗戝畨澶?4010502001742鍙?/a>